芯城品牌采购网 > 品牌资讯 > LED

安世半导体全新推出NEX10058AMOLED偏置电源IC-芯城品牌采购网

安世半导体全新推出NEX10058三通道AMOLED偏置电源IC,专为新一代高规格AMOLED显示屏打造,助力终端实现更高亮度、更长续航与更优系统效率,进一步丰富安世显示电源芯片阵容,强力赋能中高端智能手机市场。NEX10058精准解决AMOLED屏幕对大电流、低功耗的严苛要求,可完美适配主流品牌AMOLED手机方案。该产品突破小封装高亮度电流瓶颈,支持1600nits超高亮度场景,输出电流高达1

芯城品牌采购网

12951

突发!LED全产业链集体涨价-芯城品牌采购网

中国LED行业迎来全产业链涨价潮,从上游芯片、中游封装到下游终端应用,数十家企业密集发布调价通知,覆盖LED灯珠、PCB板、商用电视、照明等关键领域。此次涨价并非短期波动,而是原材料涨价、行业低价内卷、政策引导共同作用的结构性变革,标志行业从“价格竞争”转向“价值竞争”。本轮涨价呈现全产业链协同特征,2025年8月封装环节率先启动,木林森、晶台光电等率先调价;12月上下游全面跟进,创维、大华、惠科

芯城品牌采购网

22266

近日,TCL科技发布公告,计划以约4.9亿元收购福建兆元光电有限公司(以下简称“兆元光电”)80%股权及相关债权,正式进军LED芯片领域。此次收购旨在完善TCL华星在新一代显示技术领域的战略布局,增强核心技术储备,构建长期可持续的竞争优势。完成交易后,兆元光电将成为TCL科技的控股子公司。公告显示,本次收购旨在实现TCL华星在LED芯片设计与制造环节的自主掌控,打造从LED芯片到显示模组的全产业链

芯城品牌采购网

23893

国星光电募资10亿加码Mini/MicroLED!-芯城品牌采购网

半导体产业传来双重利好。国星光电宣布拟募资不超过10亿元加码核心赛道,中芯国际同步交出Q3增长成绩单,两大企业的动态为行业复苏注入强劲信心。国星光电的扩产计划精准锚定高增长领域。在投资者交流会上,公司明确募资将重点投向超高清显示Mini/MicroLED、光电子传感器件、显控模组及车载LED等项目升级。当前超高清显示正迎来政策与技术的双重风口,国星光电已构建起从芯片、封装到面板的全流程能力,未来将

芯城品牌采购网

26822

LED驱动器作用电流稳定:LED需要稳定的电流来工作,LED驱动器能够提供恒定的电流以确保LED的稳定亮度和长寿命。电压转换:LED驱动器能够将输入电源的电压转换为LED所需的电压,因为LED通常需要较低的电压来工作。调光功能:一些LED驱动器具有调光功能,可以根据需要调整LED的亮度,这对于节能和环境调节非常有用。保护功能:LED驱动器通常包括过压保护、过流保护和过热保护等功能,以确保LED和驱

芯城品牌采购网

33655

LED球泡灯产品介绍LED球泡灯是替代传统白炽灯泡的新型节能灯具。传统白炽灯(钨丝灯)耗能高、寿命短,在全球资源紧张的大环境下下,已渐渐被各国政府禁止生产,随之替代产品是电子节能灯,电子节能灯虽然提高了节能效果,但由于使用了诸多污染环境的重金属元素,又有悖于环境保护的大趋势。LED球泡灯采用了现有的接口方式,即螺口、插口方式(E26\E27\E14\B22等),甚至为了符合人们的使用习惯模仿了白炽

芯城品牌采购网

25237

光耦合器输入驱动电路的LED电流分流技术-芯城品牌采购网

本文档重点介绍光耦合器,包括其基本原理,操作和常见应用。为了最大程度地提高设备效率,建议使用一些技术。还讨论了将LED用作输入的情况以及用于所述拓扑的相应处理技术。简介光耦合器是光源和光敏检测器的组合。在光耦合器或光子耦合对中,耦合是通过在透明绝缘间隙的一侧生成光,并在间隙的另一侧检测到光而实现的,而两侧之间没有电连接(少量的光耦合器除外)耦合电容)。在飞兆半导体的光耦合器中,光是由红外发光二极管

芯城品牌采购网

28611

基于LVDS收发器芯片实现全彩LED控制系统信号传输系统的设计-芯城品牌采购网

引言LVDS(低电压差分信号)是一种能满足超高速数据传输的新技术,它具有低电压、低辐射、低功耗、低成本和内含时钟等优点,尤其适用于有一定传输距离要求的低功耗高速数据传输。由于用LVDS接口传输信号必须先进行LVDS和TTL的转换,所以在LVDS接口处使用专用LVDS收发器芯片不仅提高了成本,而且增大了PCB板的面积;而用千兆网卡传输则需要使用帧同步字,并且在接收端需要对接收到的数据进行同步字校验。

芯城品牌采购网

28278

TM1810-3,TM1810-2LED恒流驱动IC-芯城品牌采购网

遗留的测试问题:●TM1810两款输出电流的实际范围是多少?●TM1810工作的电压与恒流之间的关系?●为什么有的激光管是三个管脚?有的是四个?02芯片资料下面资料来自于TM1810网络资源[2]。03实验与分析1.芯片的封装TM1810采用SOT23的封装形式。在芯片顶层有丝印字表明芯片的型号。TM1810-2,-3不同的芯片刻字2.测试电路使用数控电源+10欧姆电阻+LED+TM1810(2,

芯城品牌采购网

26581

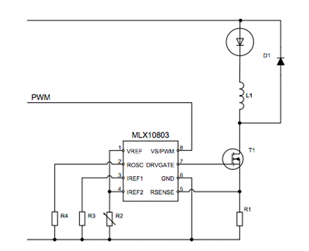
MLX10803LED驱动器如何控制高亮度LED-芯城品牌采购网

本应用笔记介绍了MLX10803LED驱动器如何控制高亮度LED的方法。该文档还描述了也可以应用于其他应用的电路,只要它在MLX10803的类似规格(例如MLX10801)之内即可。EMR/EMC每种有功电流调节都会在调节后的输出上产生纹波,该纹波会产生电磁辐射(EMR)和与周围电子电路的电磁耦合(EMC)。MLX10803和本文档中描述的应用程序旨在最大程度地减少EMR。设计电路板和物理应用时,

芯城品牌采购网

25264

一种基于新SOC技术的简单8LED灯序设计-芯城品牌采购网

LED技术越来越多的应用到我们的生活中,对于开发者来说,通过片上系统(SOC)平台实现LED或其他设备次序器,从而找到一种减少成本、降低设计难度的设计需求变得越来越普遍。SOC器件通过单芯片集成了完整LED子系统所需的单片机功能和各种数字外围设备。本文介绍了一种基于新SOC技术的简单的8LED灯序。在这个设计中精彩的部分就是无需进行干预。不是采用传统的由单片机处理器干预的被动的数字外设,此设计完全

芯城品牌采购网

27137

基于NCL35076或NCL30076的高能效、高精度、高可靠性的可调光LED照明降压方案-芯城品牌采购网

本文主要介绍安森美(onsemi)的基于连续导通模式(CCM)DC-DC降压控制器的75W方案和基于NCL30076准谐振(QR)降压控制器的100W及240W方案。两款方案的典型应用是LED照明系统、模拟/PWM可调光LED驱动器,模拟调光范围宽,从1%到100%。安森美专有的LED电流计算技术和内部检测及反馈放大器的零输入电压偏移,在整个模拟调光范围内进行精确的稳流,稳流精度在满载时<±

芯城品牌采购网

25957